Vijay Khot

Backend & ML Infrastructure Engineer for the Built World

I spent over 7 years managing construction projects before earning my Master's in Computer Science. Now I build backend systems and ML tools for the built world, from forecasting engines to permit workflows and payment systems.

My core stack is Node.js (TypeScript), Python (FastAPI), AWS, and Docker. I turn messy, real-world workflows into reliable APIs and data pipelines.

Backend & APIs

RESTful services with solid data modeling and caching.

ML in Production

Dockerized inference engines with Redis and CI/CD.

Construction-Aware

Encoding real-world permit/material workflows into software.

Professional Experience

Backend Software Engineer (Volunteer)

Oct 2025 - Present
The Chad Foundation

Acting as Technical Lead, I rescued legacy infrastructure by recovering domains and migrating DNS. I architected a zero-cost serverless donation platform using Netlify Functions. To unblock Google and Stripe verification, I engineered a critical email workaround, implemented SPF/DKIM security, and led MVP scope negotiations.

Software Engineer - Integrations and Automation (Volunteer)

Aug 2025 - Present
JerseySTEM

I architected a decoupled donation pipeline from WordPress to Salesforce using Platform Events and custom PHP middleware. This cut costs by migrating integrations from Zapier to Make.com. I also led recovery efforts for critical production issues like database migration failures and Cloudflare WAF blocks, while advising leadership on secure data strategies.

Project Engineer

May 2017 - June 2023
Ichalkaranji Municipal Corporation

I orchestrated a $3M+ government housing initiative that enabled 605 families to build homes. I managed the full lifecycle from proposals and permits to fund distribution while leading cross-functional teams. I also modernized reporting by building Python (Pandas) workflows to replace manual tracking.

Selected Engineering Work

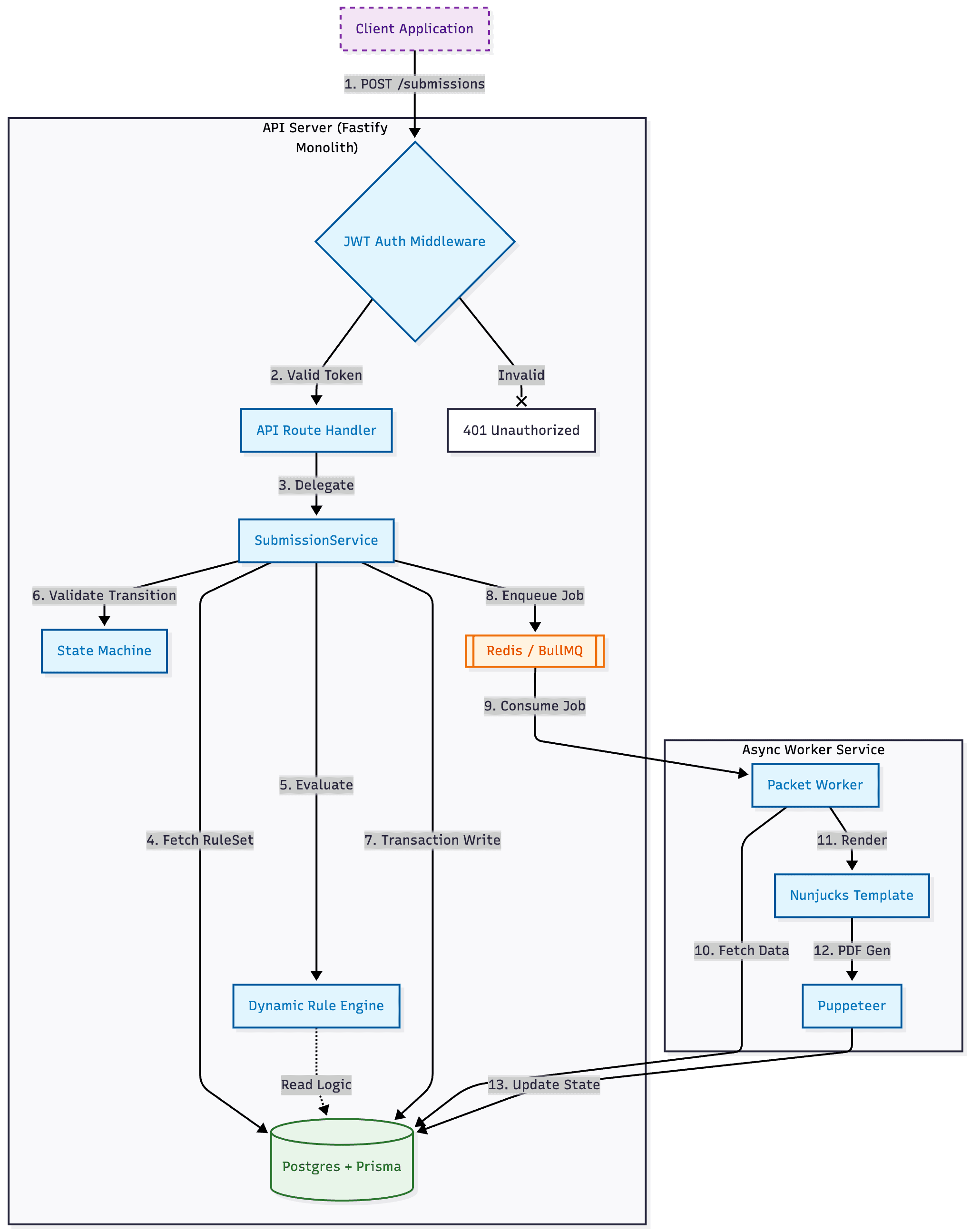
Permit Workflow Service
View Architecture

Permit Workflow Service

BackendWorkerComplianceConTechAECPermitTechSolo Project
A focused backend for construction permitting applications and compliance: deterministic rule engine, guarded state machine, and async PDF packet generation.

What I built:Designed and implemented a layered service (API/Domain/Data) with a deterministic rule engine, guarded state transitions, Prisma-backed persistence, and BullMQ worker for Puppeteer-based PDF packet generation. Added Prometheus-compatible metrics, Swagger docs, and secure x-api-key preValidation. Provided Docker setups and seed data for local development.

Material Forecasting Engine
View Architecture

Material Forecasting Engine

Solo ProjectMVPIn Progress
Time-series forecasting service for materials: historical series storage plus model-based forecasts. Why this Architecture? I chose Redis to cache inference results, handling high-read loads and reducing API latency for frequent forecasts of static monthly data. Future Roadmap (MLOps): • Model Versioning: Implementing a registry (e.g., MLflow or S3 versioning) to track model artifacts and ensure reproducible deployments. • Drift Monitoring: Designing a pipeline to track forecast MAPE against actual FRED data releases, triggering automated retraining when accuracy degrades.

What I built:Architected the end-to-end ML pipeline, handling data ingestion (ETL), model serving, and caching strategies. Designed the system for extensibility, allowing easy integration of new forecasting models. Implemented Docker + docker-compose for local dev, CI with GitHub Actions, and deployments to AWS ECS.

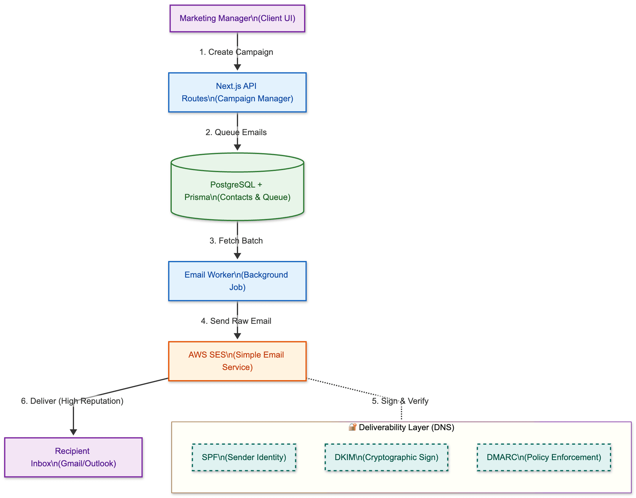
Email Outreach Platform
View Architecture

Email Outreach Platform

Solo ProjectIn ProgressEmailCloud
A robust full-stack platform for personalized email campaigns, contact management, and template-driven outreach. Built for efficiency, scalability, and real-world deliverability.

What I built:Led end-to-end development: architected RESTful APIs and implemented Prisma transactions. Solved critical email deliverability issues by configuring AWS SES with SPF, DKIM, and DMARC records to ensure high sender reputation and prevent spam flagging.

✍️ Selected Writing

What People Say 💬

"Vijay was the lead designer/developer for a key integration under a very tight timeline. He quickly assessed tools to make our deadline, while deferring long-term analysis until after. The report he prepared answers necessary unasked questions related to reliability under edge scenarios, risks, and failover potentials. Vijay possesses one of the most highly-prized skills in the IT industry -- the ability to execute solid, quality work under pressure."

Arlene Stebbins

Web Developer, Hearth & Home Technologies

Senior Colleague at JerseySTEM

"I gladly endorse Vijay with the highest recommendation. He has fine-tuned experience in backend infrastructure and an exceptional aptitude for complex problem solving. He is a very proficient, talented developer with a high level of technical reliability."

Arista Burtrum

President and Founder, The Chad Foundation for Athletes and Artists

Direct Manager

"I can confidently say he's one of the most detail-oriented and dependable developers I've collaborated with. Whether it's debugging complex logic or brainstorming scalable solutions, Vijay brings initiative, clarity, and technical depth to a project."

Raj D Kale

Software Engineer

Project Collaborator

Ready to build scalable systems?

I am currently open to Backend, ML Infrastructure, and Fullstack roles. If you have an engineering challenge that needs a robust solution, let's talk.

Get in Touch